近日,中国热科院南亚所热带粮食作物研究中心在揭示马铃薯响应盐胁迫机制上取得新的进展。该研究首次明确了stmapk3在马铃薯响应盐胁迫中的核心调控作用,为马铃薯抗逆分子育种提供理论依据。
土壤盐碱化严重影响第四大粮食作物马铃薯的产量与品质。mapk信号通路在植物响应逆境胁迫中起核心作用,但其在马铃薯耐盐机制中的功能尚未完全阐明。解析stmapk3基因调控马铃薯耐盐机制,这对培育耐盐马铃薯新品种和保障粮食安全具有重要意义。
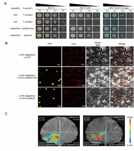
本研究通过梯度盐胁迫处理发现,stmapk3基因在根、茎、叶中均被显著诱导表达。过表达stmapk3基因的植株能显著提高植株生物量、抗氧化酶活性、脯氨酸积累和维持较高光合效率,并上调胁迫反应相关基因的表达,从而显著增强马铃薯的耐盐性。研究证实stmapk3与转录因子stwrky40和剪接因子stsr34直接互作,后续工作将深入探究stwrky40与stsr34调控马铃薯耐盐性的分子机制,这为培育抗逆马铃薯新品种提供重要的理论依据。
图1 stmapk3转基因植物和非转基因植物在梯度盐胁迫下的生长特征

图2 酵母双杂交试验、双分子荧光互补试验和分裂荧光素酶互补试验证实stmapk3与转录因子stwrky40和剪接因子stsr34直接互作
该研究成果以“functional characterization of stmapk3 in salt stress tolerance of potato (solanum tuberosum l.) through mapk-mediated signaling networks”为题在植物学期刊《plant physiology and biochemistry》上发表。该研究由中国热科院南亚所热带粮食作物研究中心联合甘肃农业大学等多个单位共同完成,农业农村部热带果树生物学重点实验室和热带作物生物育种全国重点实验室固定成员、中国热科院南亚所朱熙副研究员为上述论文的第一作者,干旱生境作物学国家重点实验室、甘肃农业大学亚瑟博士和南亚所张彧助理研究员为共同通讯作者。研究得到了国家自然科学基金(32360459)、广东省自然科学基金(2024a1515010068)及海南省自然科学基金(322ms116,323ms095,324ms098,324qn327)等持续支持。
全文链接:
近日,中国热科院南亚所热带粮食作物研究中心在揭示马铃薯响应盐胁迫机制上取得新的进展。该研究首次明确了stmapk3在马铃薯响应盐胁迫中的核心调控作用,为马铃薯抗逆分子育种提供理论依据。
土壤盐碱化严重影响第四大粮食作物马铃薯的产量与品质。mapk信号通路在植物响应逆境胁迫中起核心作用,但其在马铃薯耐盐机制中的功能尚未完全阐明。解析stmapk3基因调控马铃薯耐盐机制,这对培育耐盐马铃薯新品种和保障粮食安全具有重要意义。
本研究通过梯度盐胁迫处理发现,stmapk3基因在根、茎、叶中均被显著诱导表达。过表达stmapk3基因的植株能显著提高植株生物量、抗氧化酶活性、脯氨酸积累和维持较高光合效率,并上调胁迫反应相关基因的表达,从而显著增强马铃薯的耐盐性。研究证实stmapk3与转录因子stwrky40和剪接因子stsr34直接互作,后续工作将深入探究stwrky40与stsr34调控马铃薯耐盐性的分子机制,这为培育抗逆马铃薯新品种提供重要的理论依据。
图1 stmapk3转基因植物和非转基因植物在梯度盐胁迫下的生长特征

图2 酵母双杂交试验、双分子荧光互补试验和分裂荧光素酶互补试验证实stmapk3与转录因子stwrky40和剪接因子stsr34直接互作
该研究成果以“functional characterization of stmapk3 in salt stress tolerance of potato (solanum tuberosum l.) through mapk-mediated signaling networks”为题在植物学期刊《plant physiology and biochemistry》上发表。该研究由中国热科院南亚所热带粮食作物研究中心联合甘肃农业大学等多个单位共同完成,农业农村部热带果树生物学重点实验室和热带作物生物育种全国重点实验室固定成员、中国热科院南亚所朱熙副研究员为上述论文的第一作者,干旱生境作物学国家重点实验室、甘肃农业大学亚瑟博士和南亚所张彧助理研究员为共同通讯作者。研究得到了国家自然科学基金(32360459)、广东省自然科学基金(2024a1515010068)及海南省自然科学基金(322ms116,323ms095,324ms098,324qn327)等持续支持。
全文链接: